![]() |
KaliVeda
Toolkit for HIC analysis
|
Manager class which sets up and runs data analysis tasks.
This is a base class for running data analysis tasks, specified by
The role of this base class is to set up the environment necessary for the execution of a given data analysis task, including:
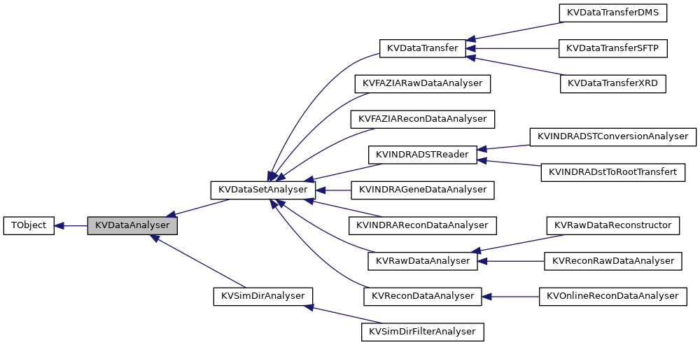
The actual analysis will be performed either by an implementation of a child class of KVDataAnalyser, or by an implementation derived from a different base class (for example, KVEventSelector for analysis of KVEvent objects in TTree branches) but in all cases the analysis is driven by a class derived from KVDataAnalyser:
Definition at line 57 of file KVDataAnalyser.h.
#include <KVDataAnalyser.h>

Classes | |
| struct | UserClass |
Public Types | |
| enum | EProofMode { None , Lite , Proof } |
Public Types inherited from TObject | |
| enum | EDeprecatedStatusBits |
| enum | EStatusBits |
Public Member Functions | |
| KVDataAnalyser () | |
| Default constructor. More... | |
| virtual | ~KVDataAnalyser () |
| Default destructor. More... | |
| virtual void | AddJobDescriptionList (TList *) |
| Bool_t | BatchMode () const |
| virtual Bool_t | CheckStatusUpdateInterval (Long64_t nevents) const |
| virtual Bool_t | CheckTaskVariables () |
| void | ChooseNbEventToRead () |
| Ask user to set number of events to read. More... | |
| void | ChooseRunningMode () |
| void | ChooseUserClass () |
| Choose the user's analysis class. More... | |
| void | DeleteBatchStatusFile () const |
| Delete batch status file (and backup - '.bak') for batch job. More... | |
| void | DoStatusUpdate (Long64_t nevents) const |
| Print infos on events treated, disk usage, memory usage. More... | |
| Bool_t | DoUserClassFilesExist () |
| virtual TString | ExpandAutoBatchName (const Char_t *format) const |
| virtual KVDBRun * | GetAnalysedRun () const |
| virtual KVDBSystem * | GetAnalysedSystem () const |
| virtual TTree * | GetAnalysedTree () const |
| virtual TString | GetAnalyserClassNameForBatchJob () |
| KVDataAnalysisTask * | GetAnalysisTask () const |
| const Char_t * | GetBatchName () |
| const Char_t * | GetBatchStatusFileName () const |
| Returns full path to file used to store status of running batch jobs. More... | |
| virtual const KVBatchSystem * | GetBatchSystem () |
| const KVString & | GetDataType () const |
| virtual const KV2Body * | GetKinematics () const |
| const Char_t * | GetLaunchDirectory () const |
| Long64_t | GetNbEventToRead (void) const |
| virtual Int_t | GetNumberOfFilesToAnalyse () const |
| KVDataAnalyser * | GetParent () const |
| TString | GetPathToFileInLaunchDirectory (const TString &) const |
| EProofMode | GetProofMode () const |
| virtual const Char_t * | GetRecognisedAutoBatchNameKeywords () const |
| virtual KVString | GetRootDirectoryOfDataToAnalyse () const |
| Double_t | GetStatusUpdateInterval () const |
| virtual Long64_t | GetTotalEntriesToRead () const |
| const UserClass & | GetUserClass () const |
| KVString | GetUserClassName () |
| const KVString & | GetUserClassOptions () const |
| const KVString & | GetUserIncludes () const |
| const KVString & | GetUserLibraries () const |
| Bool_t | IsMenus () const |
| Bool_t | IsQuit () const |
| Bool_t | IsSubmit () const |
| Bool_t | IsUserClassValid () const |
| virtual void | postAnalysis () |
| virtual void | postEndAnalysis () |
| virtual void | postEndRun () |
| virtual void | postInitAnalysis () |
| virtual void | postInitRun () |
| virtual void | preAnalysis () |
| virtual void | preEndAnalysis () |
| virtual void | preEndRun () |
| virtual void | preInitAnalysis () |
| virtual void | preInitRun () |
| virtual Bool_t | ReadBatchEnvFile (const TString &) |
| virtual void | RegisterUserClass (TObject *) |
| virtual void | Reset () |
| virtual void | Run () |
| Check all task variables, then run analyser. More... | |
| virtual void | RunMenus () |
| Run data analyser in menu-driven mode. More... | |
| Bool_t | RunningInLaunchDirectory () |
| virtual void | SetAnalysedTree (TTree *) |
| void | SetAnalysisTask (KVDataAnalysisTask *at) |
| virtual void | SetAuxFileList (const KVUnownedList &) |
| void | SetBatchMode (Bool_t on=kTRUE) |
| void | SetBatchName (const Char_t *batchname) |
| void | SetBatchSystem (KVBatchSystem *bs) |
| void | SetDataType (const Char_t *name) |
| virtual void | SetFileList (const KVUnownedList &) |
| void | SetMenus (Bool_t on=kTRUE) |
| void | SetNbEventToRead (Long64_t nb=0) |
| void | SetParent (KVDataAnalyser *da) |
| void | SetProofMode (EProofMode e) |
| void | SetQuit (Bool_t yes=kTRUE) |
| void | SetStatusUpdateInterval (double t) |
| void | SetSubmit (Bool_t yes=kTRUE) |
| virtual void | SetTriggerConditionsForRun (int) |
| void | SetUserClass (const UserClass &kvs, Bool_t check=kTRUE) |
| void | SetUserClassOptions (const Char_t *o="") |
| void | SetUserIncludes (const Char_t *incDirs=0) |
| void | SetUserLibraries (const Char_t *libs=0) |
| virtual void | SubmitTask () |
| void | UpdateBatchStatusFile (Int_t totev, Int_t evread, TString disk) const |
| Update infos in batch status file. More... | |
| void | UseBaseClassSubmitTask () |
| virtual void | WriteBatchEnvFile (const TString &, Bool_t sav=kTRUE) |
| void | WriteBatchInfo (TTree *) |
Public Member Functions inherited from TObject | |
| TObject () | |
| TObject (const TObject &object) | |
| virtual | ~TObject () |
| void | AbstractMethod (const char *method) const |
| virtual void | AppendPad (Option_t *option="") |
| virtual void | Browse (TBrowser *b) |
| ULong_t | CheckedHash () |
| virtual const char * | ClassName () const |
| virtual void | Clear (Option_t *="") |
| virtual TObject * | Clone (const char *newname="") const |
| virtual Int_t | Compare (const TObject *obj) const |
| virtual void | Copy (TObject &object) const |
| virtual void | Delete (Option_t *option="") |
| virtual Int_t | DistancetoPrimitive (Int_t px, Int_t py) |
| virtual void | Draw (Option_t *option="") |
| virtual void | DrawClass () const |
| virtual TObject * | DrawClone (Option_t *option="") const |
| virtual void | Dump () const |
| virtual void | Error (const char *method, const char *msgfmt,...) const |
| virtual void | Execute (const char *method, const char *params, Int_t *error=nullptr) |
| virtual void | Execute (TMethod *method, TObjArray *params, Int_t *error=nullptr) |
| virtual void | ExecuteEvent (Int_t event, Int_t px, Int_t py) |
| virtual void | Fatal (const char *method, const char *msgfmt,...) const |
| virtual TObject * | FindObject (const char *name) const |
| virtual TObject * | FindObject (const TObject *obj) const |
| virtual Option_t * | GetDrawOption () const |
| virtual const char * | GetIconName () const |
| virtual const char * | GetName () const |
| virtual char * | GetObjectInfo (Int_t px, Int_t py) const |
| virtual Option_t * | GetOption () const |
| virtual const char * | GetTitle () const |
| virtual UInt_t | GetUniqueID () const |
| virtual Bool_t | HandleTimer (TTimer *timer) |
| virtual ULong_t | Hash () const |
| Bool_t | HasInconsistentHash () const |
| virtual void | Info (const char *method, const char *msgfmt,...) const |
| virtual Bool_t | InheritsFrom (const char *classname) const |
| virtual Bool_t | InheritsFrom (const TClass *cl) const |
| virtual void | Inspect () const |
| void | InvertBit (UInt_t f) |
| virtual TClass * | IsA () const |
| Bool_t | IsDestructed () const |
| virtual Bool_t | IsEqual (const TObject *obj) const |
| virtual Bool_t | IsFolder () const |
| R__ALWAYS_INLINE Bool_t | IsOnHeap () const |
| virtual Bool_t | IsSortable () const |
| R__ALWAYS_INLINE Bool_t | IsZombie () const |
| virtual void | ls (Option_t *option="") const |
| void | MayNotUse (const char *method) const |
| virtual Bool_t | Notify () |
| void | Obsolete (const char *method, const char *asOfVers, const char *removedFromVers) const |
| void | operator delete (void *ptr) |
| void | operator delete (void *ptr, void *vp) |
| void | operator delete[] (void *ptr) |
| void | operator delete[] (void *ptr, void *vp) |
| void * | operator new (size_t sz) |
| void * | operator new (size_t sz, void *vp) |
| void * | operator new[] (size_t sz) |
| void * | operator new[] (size_t sz, void *vp) |
| TObject & | operator= (const TObject &rhs) |
| virtual void | Paint (Option_t *option="") |
| virtual void | Pop () |
| virtual void | Print (Option_t *option="") const |
| virtual Int_t | Read (const char *name) |
| virtual void | RecursiveRemove (TObject *obj) |
| void | ResetBit (UInt_t f) |
| virtual void | SaveAs (const char *filename="", Option_t *option="") const |
| virtual void | SavePrimitive (std::ostream &out, Option_t *option="") |
| void | SetBit (UInt_t f) |
| void | SetBit (UInt_t f, Bool_t set) |
| virtual void | SetDrawOption (Option_t *option="") |
| virtual void | SetUniqueID (UInt_t uid) |
| virtual void | Streamer (TBuffer &) |
| void | StreamerNVirtual (TBuffer &ClassDef_StreamerNVirtual_b) |
| virtual void | SysError (const char *method, const char *msgfmt,...) const |
| R__ALWAYS_INLINE Bool_t | TestBit (UInt_t f) const |
| Int_t | TestBits (UInt_t f) const |
| virtual void | UseCurrentStyle () |
| virtual void | Warning (const char *method, const char *msgfmt,...) const |
| virtual Int_t | Write (const char *name=nullptr, Int_t option=0, Int_t bufsize=0) |
| virtual Int_t | Write (const char *name=nullptr, Int_t option=0, Int_t bufsize=0) const |
Static Public Member Functions | |
| static Bool_t | AbortProcessingLoop () |
| static KVDataAnalyser * | GetAnalyser (const Char_t *plugin) |
| static Bool_t | IsRunningBatchAnalysis () |
| static void | RunAnalyser (const Char_t *plugin="") |
| static void | SetAbortProcessingLoop (Bool_t now=kTRUE) |
Static Public Member Functions inherited from TObject | |
| static TClass * | Class () |
| static const char * | Class_Name () |
| static constexpr Version_t | Class_Version () |
| static const char * | DeclFileName () |
| static Longptr_t | GetDtorOnly () |
| static Bool_t | GetObjectStat () |
| static void | SetDtorOnly (void *obj) |
| static void | SetObjectStat (Bool_t stat) |
Private Member Functions | |
| virtual Bool_t | CheckIfUserClassIsValid (const KVString &alternative_base_class="") |
| virtual Bool_t | CheckWhatToAnalyseAndHow () |
| virtual void | ChooseWhatToAnalyse () |
| virtual void | ChooseWhatToDo () |
| void | CopyAnalysisResultsToLaunchDirectory () |
| const Char_t * | GetACliCMode () |
| TEnv * | GetBatchInfoFile () const |
| TObject * | GetInstanceOfUserClass (const KVString &alternative_base_class="") |
| virtual Bool_t | NeedToChooseWhatToAnalyse () const |
| virtual Bool_t | NeedToChooseWhatToDo () const |
| void | OpenBatchInfoFile (const TString &filename) |
| virtual void | PostRunReset () |
| virtual Bool_t | PreSubmitCheck () |
| void | ScanWorkingDirectory (TList **) |
| virtual void | set_up_analyser_for_task (KVDataAnalyser *the_analyser) |
Private Attributes | |
| Bool_t | fBatch |
| set to kTRUE when used in a non-interactive environment More... | |
| std::unique_ptr< TEnv > | fBatchEnv |
| batch environment file More... | |
| KVString | fBatchName |
| name of batch job when used in a non-interactive environment More... | |
| KVBatchSystem * | fBatchSystem |
| batch system to use for submission of job More... | |
| Bool_t | fChoseRunMode |
| set to kTRUE once running mode has been set/chosen More... | |
| KVString | fDataType |
| datatype chosen by user More... | |
| KVString | fIncludes |
| user's include directories More... | |
| KVString | fLibraries |
| user's libraries More... | |
| Bool_t | fMenus |
| set to kTRUE in menu-driven mode More... | |
| KVDataAnalyser * | fParent |
| holds address of parent analyser which created this one More... | |
| EProofMode | fProofMode |
| Bool_t | fQuit |
| set to kTRUE when user wants to quit More... | |
| Double_t | fStatusUpdateInterval |
| Bool_t | fSubmit |
| set to kTRUE when user wants to submit task More... | |
| KVDataAnalysisTask * | fTask |
| task chosen by user More... | |
| Bool_t | fUseBaseClassSubmitTask |
| UserClass | fUserClass |
| user's analysis class More... | |
| KVString | fUserClassAlternativeBaseClass |
| alternative base class for user's analysis class More... | |
| Bool_t | fUserClassIsOK |
| set once user class has been validated More... | |
| KVString | fUserClassOptions |
| options to be passed to user analysis class More... | |
| TList * | fWorkDirEnd |
| list of files in working directory after task runs More... | |
| TList * | fWorkDirInit |
| list of files in working directory before task runs More... | |
| Long64_t | nbEventToRead |
Static Private Attributes | |
| static Bool_t | fCleanAbort = kFALSE |
| flag to force abort of processing More... | |
Additional Inherited Members | |
Public Attributes inherited from TObject | |
| kBitMask | |
| kCanDelete | |
| kCannotPick | |
| kHasUUID | |
| kInconsistent | |
| kInvalidObject | |
| kIsOnHeap | |
| kIsReferenced | |
| kMustCleanup | |
| kNoContextMenu | |
| kNotDeleted | |
| kObjInCanvas | |
| kOverwrite | |
| kSingleKey | |
| kWriteDelete | |
| kZombie | |
Protected Member Functions inherited from TObject | |
| virtual void | DoError (int level, const char *location, const char *fmt, va_list va) const |
| void | MakeZombie () |
Protected Attributes inherited from TObject | |
| kOnlyPrepStep | |
| Enumerator | |
|---|---|
| None | |
| Lite | |
| Proof | |
Definition at line 167 of file KVDataAnalyser.h.
| KVDataAnalyser::KVDataAnalyser | ( | ) |
Default constructor.
Definition at line 35 of file KVDataAnalyser.cpp.
|
virtual |
Default destructor.
Definition at line 63 of file KVDataAnalyser.cpp.
|
inlinestatic |
Definition at line 189 of file KVDataAnalyser.h.
Create a KVNameValueList called "JobDescriptionList" and add it to the TList. The parameters in the list describe the properties of the current job. The TList pointer could be, for example, the address of the TSelector::fInput list used by PROOF.
Reimplemented in KVDataSetAnalyser.
Definition at line 1298 of file KVDataAnalyser.cpp.
|
inline |
Definition at line 228 of file KVDataAnalyser.h.
|
privatevirtual |
Return kTRUE if the name of the class given by the user (fUserClass) is valid for the analysis task. This is so if one of the following is true:
If the user's class may in fact be derived from an alternative base class, rather than the base class defined for this analysis task (see KVDataAnalysisTask::SetUserBaseClass) you can supply the name of this class (or a comma-separated list of base classes).
Reimplemented in KVINDRAReconDataAnalyser.
Definition at line 458 of file KVDataAnalyser.cpp.
Returns kTRUE if the number of events coincides with the interval set for status updates for the current data analysis task
Definition at line 1059 of file KVDataAnalyser.cpp.
Checks the task variables In batch mode, we first set the task variables by reading the batch env file associated with the name set for the batch job
Reimplemented in KVINDRAReconDataAnalyser, KVReconDataAnalyser, and KVOnlineReconDataAnalyser.
Definition at line 199 of file KVDataAnalyser.cpp.
|
privatevirtual |
Reimplemented in KVDataSetAnalyser.
Definition at line 237 of file KVDataAnalyser.cpp.
| void KVDataAnalyser::ChooseNbEventToRead | ( | ) |
Ask user to set number of events to read.
Definition at line 359 of file KVDataAnalyser.cpp.
| void KVDataAnalyser::ChooseRunningMode | ( | ) |
Ask user to choose between immediate or batch execution If the choice is batch, we ask to choose a batch system and whether or not to use the "multijobs" mode
Definition at line 1093 of file KVDataAnalyser.cpp.
| void KVDataAnalyser::ChooseUserClass | ( | ) |
Choose the user's analysis class.
Definition at line 411 of file KVDataAnalyser.cpp.
|
inlineprivatevirtual |
Reimplemented in KVDataSetAnalyser.
Definition at line 156 of file KVDataAnalyser.h.
|
inlineprivatevirtual |
Reimplemented in KVDataSetAnalyser.
Definition at line 159 of file KVDataAnalyser.h.
|
private |
Compare the two lists of files in the current working directory, before and after analysis; and copy any files which were created during the analysis to the launch directory. Files with the same names in the launch directory will be overwritten if they exist.
Definition at line 1147 of file KVDataAnalyser.cpp.
| void KVDataAnalyser::DeleteBatchStatusFile | ( | ) | const |
Delete batch status file (and backup - '.bak') for batch job.
Definition at line 1042 of file KVDataAnalyser.cpp.
Print infos on events treated, disk usage, memory usage.
Definition at line 1071 of file KVDataAnalyser.cpp.
| Bool_t KVDataAnalyser::DoUserClassFilesExist | ( | ) |
Check if files containing user's class can be located. The names of the implementation and header files are stored in fUserClassImp and fUserClassDec.
Definition at line 429 of file KVDataAnalyser.cpp.
Replace any 'special' symbols in "format" with their current values
$Date : current date and time $User : name of user $UserClass : name of user's analysis class
Reimplemented in KVSimDirAnalyser, and KVDataSetAnalyser.
Definition at line 930 of file KVDataAnalyser.cpp.
|
private |
Returns string to be appended to name of user class for compilation with ACliC in GetInstanceOfUserClass(). This depends on the boolean resources:
Note that if both Debug and Optimise are set to "yes/true", we use Debug mode (can't have BOTH debug & optimisation).
Definition at line 495 of file KVDataAnalyser.cpp.
|
inlinevirtual |
Reimplemented in KVSimDirFilterAnalyser, and KVDataSetAnalyser.
Definition at line 414 of file KVDataAnalyser.h.
|
inlinevirtual |
Reimplemented in KVSimDirFilterAnalyser, and KVDataSetAnalyser.
Definition at line 410 of file KVDataAnalyser.h.
|
inlinevirtual |
If data being analysed is contained in a ROOT TTree, return its address
Reimplemented in KVINDRAReconDataAnalyser, KVReconDataAnalyser, and KVSimDirAnalyser.
Definition at line 421 of file KVDataAnalyser.h.
|
static |
Creates an instance of a class derived from KVDataAnalyser defined as a plugin check and load plugin library
Definition at line 390 of file KVDataAnalyser.cpp.
|
inlinevirtual |
Reimplemented in KVSimDirAnalyser, and KVDataSetAnalyser.
Definition at line 430 of file KVDataAnalyser.h.
|
inline |
Definition at line 273 of file KVDataAnalyser.h.
|
inlineprivate |
Definition at line 138 of file KVDataAnalyser.h.
|
inline |
Definition at line 236 of file KVDataAnalyser.h.
| const Char_t * KVDataAnalyser::GetBatchStatusFileName | ( | ) | const |
Returns full path to file used to store status of running batch jobs.
Definition at line 1001 of file KVDataAnalyser.cpp.
|
inlinevirtual |
Definition at line 246 of file KVDataAnalyser.h.
|
inline |
Definition at line 277 of file KVDataAnalyser.h.
|
private |
Return an instance of the class given by the user (fUserClass), if it is valid. If the user class is given in the form of source code, it will be (re)compiled if it has not already been loaded and/or the source has changed since the last build, using ACliC. If the resource
is set, the user's class will be compiled with extra debugging information
Once compiled, we check that the user's class is indeed derived from the base class defined for this analysis task (see KVDataAnalysisTask::SetUserBaseClass). If the user's class may in fact be derived from an alternative base class, you can supply the name of this class (or comma-separated list of base classes). make sure any required plugin library defining base class for user's analysis class is loaded
Definition at line 546 of file KVDataAnalyser.cpp.
|
inlinevirtual |
Reimplemented in KVSimDirFilterAnalyser, and KVDataSetAnalyser.
Definition at line 406 of file KVDataAnalyser.h.
| const Char_t * KVDataAnalyser::GetLaunchDirectory | ( | ) | const |
Returns full path to job submission directory for batch jobs. Returns current working directory for non-batch jobs.
Definition at line 965 of file KVDataAnalyser.cpp.
Definition at line 304 of file KVDataAnalyser.h.
|
inlinevirtual |
Reimplemented in KVSimDirAnalyser, and KVDataSetAnalyser.
Definition at line 211 of file KVDataAnalyser.h.
|
inline |
Definition at line 325 of file KVDataAnalyser.h.
Use this method to get the full path to a file in the directory where the job was launched.
When not using a batch system, this will just be the current working directory.
If the job is actually running elsewhere, use this method to access a file in the launch directory.
Definition at line 983 of file KVDataAnalyser.cpp.
|
inline |
Definition at line 179 of file KVDataAnalyser.h.
|
virtual |
Reimplemented in KVDataSetAnalyser.
Definition at line 953 of file KVDataAnalyser.cpp.
|
inlinevirtual |
Reimplemented in KVSimDirAnalyser, and KVDataSetAnalyser.
Definition at line 393 of file KVDataAnalyser.h.
|
inline |
Definition at line 266 of file KVDataAnalyser.h.
|
inlinevirtual |
Reimplemented in KVINDRAReconDataAnalyser, KVReconDataAnalyser, and KVRawDataAnalyser.
Definition at line 257 of file KVDataAnalyser.h.
|
inline |
Definition at line 202 of file KVDataAnalyser.h.
|
inline |
Definition at line 198 of file KVDataAnalyser.h.
|
inline |
Definition at line 358 of file KVDataAnalyser.h.
|
inline |
Definition at line 281 of file KVDataAnalyser.h.
|
inline |
Definition at line 285 of file KVDataAnalyser.h.
|
inline |
Definition at line 373 of file KVDataAnalyser.h.
|
inline |
Definition at line 381 of file KVDataAnalyser.h.
|
static |
Static method KVDataAnalyser::IsRunningBatchAnalysis() Returns kTRUE if an analysis task is being performed in batch mode Returns kFALSE if no analysis task is in interactive mode, or no analysis task running
Definition at line 1280 of file KVDataAnalyser.cpp.
|
inline |
Definition at line 389 of file KVDataAnalyser.h.
|
inline |
Definition at line 206 of file KVDataAnalyser.h.
|
inlineprivatevirtual |
Reimplemented in KVSimDirAnalyser, and KVDataSetAnalyser.
Definition at line 151 of file KVDataAnalyser.h.
|
inlineprivatevirtual |
Reimplemented in KVDataSetAnalyser.
Definition at line 147 of file KVDataAnalyser.h.
Make sure fBatchEnv is correctly initialised for writing/reading the batch info file
If filename != currently open filename, or if no file is opened, the file will be opened
Definition at line 128 of file KVDataAnalyser.h.
|
inlinevirtual |
Reimplemented in KVReconRawDataAnalyser.
Definition at line 344 of file KVDataAnalyser.h.
|
inlinevirtual |
Definition at line 348 of file KVDataAnalyser.h.
|
inlinevirtual |
Reimplemented in KVReconRawDataAnalyser.
Definition at line 346 of file KVDataAnalyser.h.
|
inlinevirtual |
Definition at line 340 of file KVDataAnalyser.h.
|
inlinevirtual |
Definition at line 342 of file KVDataAnalyser.h.
|
privatevirtual |
Reimplemented in KVDataSetAnalyser.
Definition at line 520 of file KVDataAnalyser.cpp.
|
inlinevirtual |
Reimplemented in KVINDRAReconDataAnalyser, KVSimDirFilterAnalyser, KVReconRawDataAnalyser, KVReconDataAnalyser, and KVOnlineReconDataAnalyser.
Definition at line 343 of file KVDataAnalyser.h.
|
inlinevirtual |
Definition at line 347 of file KVDataAnalyser.h.
|
inlinevirtual |
Definition at line 345 of file KVDataAnalyser.h.
|
inlinevirtual |
Reimplemented in KVINDRAReconDataAnalyser, KVFAZIAReconDataAnalyser, KVFAZIARawDataAnalyser, KVSimDirFilterAnalyser, KVReconRawDataAnalyser, and KVOnlineReconDataAnalyser.
Definition at line 339 of file KVDataAnalyser.h.
|
inlinevirtual |
Reimplemented in KVINDRAReconDataAnalyser, KVFAZIAReconDataAnalyser, KVFAZIARawDataAnalyser, KVSimDirFilterAnalyser, KVReconRawDataAnalyser, KVReconDataAnalyser, and KVOnlineReconDataAnalyser.
Definition at line 341 of file KVDataAnalyser.h.
|
inlineprivatevirtual |
Reimplemented in KVDataSetAnalyser.
Definition at line 142 of file KVDataAnalyser.h.
Read the batch env file "filename" and initialise the analysis task using the informations in the file Returns kTRUE if all goes well
Reimplemented in KVDataSetAnalyser, and KVSimDirAnalyser.
Definition at line 740 of file KVDataAnalyser.cpp.
Reimplemented in KVINDRAReconDataAnalyser, KVReconDataAnalyser, KVFAZIAReconDataAnalyser, KVSimDirFilterAnalyser, and KVOnlineReconDataAnalyser.
Definition at line 352 of file KVDataAnalyser.h.
Reimplemented in KVINDRAReconDataAnalyser, KVReconDataAnalyser, and KVDataSetAnalyser.
Definition at line 75 of file KVDataAnalyser.cpp.
|
virtual |
Check all task variables, then run analyser.
Reimplemented in KVDataTransfer.
Definition at line 100 of file KVDataAnalyser.cpp.
Set up and run data analysis task. This allows to choose a dataset and a data analysis task and then execute the task or submit a batch job. The behaviour of the data analyser object (base class KVDataAnalyser) can be modified by choosing a plugin class corresponding to one of the plugins defined in $KVROOT/KVFiles/.kvrootrc.
Definition at line 1249 of file KVDataAnalyser.cpp.
|
virtual |
Run data analyser in menu-driven mode.
Definition at line 170 of file KVDataAnalyser.cpp.
| Bool_t KVDataAnalyser::RunningInLaunchDirectory | ( | ) |
Returns kTRUE if current working directory is same as launch directory for batch job When not in batch mode, always returns kTRUE.
Definition at line 842 of file KVDataAnalyser.cpp.
Fill TList with list of files in current working directory. If ls!=0 it is deleted beforehand
Definition at line 1130 of file KVDataAnalyser.cpp.
|
privatevirtual |
Reimplemented in KVDataSetAnalyser.
Definition at line 856 of file KVDataAnalyser.cpp.
Set flag to force a clean abort of the processing loop
Definition at line 184 of file KVDataAnalyser.h.
Reimplemented in KVINDRAReconDataAnalyser, and KVReconDataAnalyser.
Definition at line 420 of file KVDataAnalyser.h.
| void KVDataAnalyser::SetAnalysisTask | ( | KVDataAnalysisTask * | at | ) |
Set analysis task and data type For ways of obtaining pointers to data analysis tasks for any given dataset, see method KVDataSet::GetAnalysisTask(const Char_t* keywords) const.
Definition at line 259 of file KVDataAnalyser.cpp.
|
inlinevirtual |
Reimplemented in KVSimDirAnalyser.
Definition at line 293 of file KVDataAnalyser.h.
Definition at line 224 of file KVDataAnalyser.h.
Definition at line 232 of file KVDataAnalyser.h.
|
inline |
Definition at line 240 of file KVDataAnalyser.h.
Definition at line 311 of file KVDataAnalyser.h.
|
inlinevirtual |
Reimplemented in KVSimDirAnalyser.
Definition at line 289 of file KVDataAnalyser.h.
Definition at line 369 of file KVDataAnalyser.h.
Definition at line 298 of file KVDataAnalyser.h.
|
inline |
Definition at line 321 of file KVDataAnalyser.h.
|
inline |
Definition at line 175 of file KVDataAnalyser.h.
Definition at line 377 of file KVDataAnalyser.h.
|
inline |
Definition at line 262 of file KVDataAnalyser.h.
Definition at line 385 of file KVDataAnalyser.h.
|
inlinevirtual |
Reimplemented in KVINDRAReconDataAnalyser, KVReconDataAnalyser, and KVSimDirFilterAnalyser.
Definition at line 418 of file KVDataAnalyser.h.
Set name of user analysis class. If check=kTRUE (default), we check the validity of the class if check=kFALSE we do not check and assume that the class is valid
Definition at line 661 of file KVDataAnalyser.cpp.
Definition at line 354 of file KVDataAnalyser.h.
Add to the includes paths the user's includes paths the includes paths have to be separated by a white space
Definition at line 278 of file KVDataAnalyser.cpp.
Load the user's libraries the libraries have to be separated by a white space
Definition at line 315 of file KVDataAnalyser.cpp.
|
virtual |
In interactive mode, the data analysis task is performed by instanciating and initialising the KVDataAnalyser child class specified by the task, and then calling its Run() method.
In batch mode, the job is submitted to the chosen batch system.
Reimplemented in KVINDRAReconDataAnalyser, KVINDRAGeneDataAnalyser, KVINDRADSTReader, KVFAZIAReconDataAnalyser, KVFAZIARawDataAnalyser, KVReconDataAnalyser, KVRawDataAnalyser, KVOnlineReconDataAnalyser, KVSimDirAnalyser, KVDataTransfer, and KVINDRADstToRootTransfert.
Definition at line 874 of file KVDataAnalyser.cpp.
Update infos in batch status file.
Definition at line 1021 of file KVDataAnalyser.cpp.
|
inline |
Definition at line 399 of file KVDataAnalyser.h.
Save (in the TEnv fBatchEnv) all necessary information on analysis task which can be used to execute it later (i.e. when batch processing system executes the job). If save=kTRUE (default), write the information in a file whose name is given by ".jobname" where 'jobname' is the name of the job as given to the batch system.
Reimplemented in KVDataSetAnalyser, KVOnlineReconDataAnalyser, KVINDRAReconDataAnalyser, and KVSimDirAnalyser.
Definition at line 685 of file KVDataAnalyser.cpp.
Store lots of useful information about the current version of KaliVeda, ROOT, etc. etc. in a TEnv object which will be added to the TTree's list of user infos (TTree::GetUserInfo).
Definition at line 1190 of file KVDataAnalyser.cpp.
|
private |
set to kTRUE when used in a non-interactive environment
Definition at line 91 of file KVDataAnalyser.h.
|
private |
batch environment file
Definition at line 108 of file KVDataAnalyser.h.
|
private |
name of batch job when used in a non-interactive environment
Definition at line 92 of file KVDataAnalyser.h.
|
private |
batch system to use for submission of job
Definition at line 109 of file KVDataAnalyser.h.
|
private |
set to kTRUE once running mode has been set/chosen
Definition at line 110 of file KVDataAnalyser.h.
flag to force abort of processing
Definition at line 113 of file KVDataAnalyser.h.
|
private |
datatype chosen by user
Definition at line 90 of file KVDataAnalyser.h.
|
private |
user's include directories
Definition at line 99 of file KVDataAnalyser.h.
|
private |
user's libraries
Definition at line 100 of file KVDataAnalyser.h.
|
private |
set to kTRUE in menu-driven mode
Definition at line 95 of file KVDataAnalyser.h.
|
private |
holds address of parent analyser which created this one
Definition at line 106 of file KVDataAnalyser.h.
|
private |
Definition at line 173 of file KVDataAnalyser.h.
|
private |
set to kTRUE when user wants to quit
Definition at line 96 of file KVDataAnalyser.h.
|
private |
Definition at line 116 of file KVDataAnalyser.h.
|
private |
set to kTRUE when user wants to submit task
Definition at line 97 of file KVDataAnalyser.h.
|
private |
task chosen by user
Definition at line 89 of file KVDataAnalyser.h.
|
private |
Definition at line 114 of file KVDataAnalyser.h.
|
private |
user's analysis class
Definition at line 101 of file KVDataAnalyser.h.
|
private |
alternative base class for user's analysis class
Definition at line 104 of file KVDataAnalyser.h.
|
private |
set once user class has been validated
Definition at line 102 of file KVDataAnalyser.h.
|
private |
options to be passed to user analysis class
Definition at line 103 of file KVDataAnalyser.h.
|
private |
list of files in working directory after task runs
Definition at line 112 of file KVDataAnalyser.h.
|
private |
list of files in working directory before task runs
Definition at line 119 of file KVDataAnalyser.h.
|
private |
Definition at line 93 of file KVDataAnalyser.h.